

产品概述
永磁同步电机采用稀土钕铁硼永磁材料,电机具有良好的启动和超速特性,可以实现无极调速。
优势
1.永磁同步电机的外特性效率曲线相比异步电机,其在轻载时效率值要高很多,这是永磁同步电机在节能方面,相比异步电机较大的一个优势。因为通常电机在驱动负载时,很少情况是在满功率运行,这是因为:一方面用户在电机选型时,一般是依据负载的极限工况来确定电机功率,而极限工况是出现的机会是很少的,同时,为防止在异常工况时电机烧损电机,用户也会进一步给电机的功率留余量;另一方面,设计者在设计电机时,为保证电机的可靠性,通常会在用户要求的功率基础上,进一步留一定的功率余量,这样导致在实际运行的电机90%以上是工作在额定功率的70%以下,这样就导致电机通常工作在轻载区。对感应电机来讲,其在轻载时效率是很低,而永磁同步电机在轻载区,仍能保持较高的效率,其效率要高于异步电机20%以上。
2.永磁同步电机转子结构多样、结构灵活,而且不同的转子结构往往带来自身性能上的特点,因而稀土永磁同步电动机可根据使用需要选择不同的转子结构形式。永磁同步电机在一定功率范围内,具有体积小、重量轻、高效节能等一系列优点。
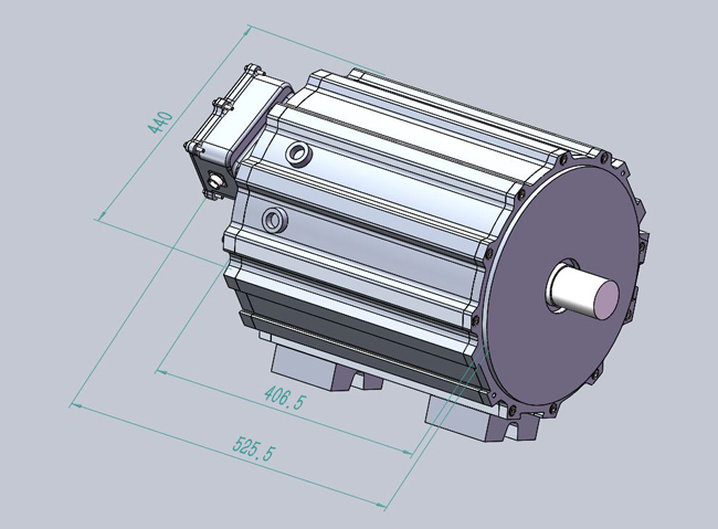
电机参数:
Rated power 额定功率(KW): |
80 |
Peak power峰值功率 (KW): |
160 |
Rated Voltage 额定电压DC(V): |
540 |
voltage range电压范围 DC(v) : |
432-675 |
Rated current 额定电流(A): |
185 |
Peak current最大允许电流(A): |
420 |
Rated speed 额定转速(r/min): |
850 |
Peak speed最高转速(r/min): |
3000 |
Rated torque 额定扭矩(N.m): |
890 |
Peak torque 峰值扭矩(N.m): |
1700 |
weight重量(kg): |
211.3 |
Duty工作制 : |
S9 |
| Cooling mode冷却方式 | 液冷 |